10月22日,伟德国际1949官方网站生态环境学院赵峰教授团队,联合北京航空航天大学、北京大学及中国科学院自动化研究所多家单位,在植物生殖发育领域取得最新原创研究成果。该成果以“拟南芥花药中生殖细胞特化的力学调控”(Mechanical contribution of germ cell specification in Arabidopsis anthers)为题在《Science Advances》(科学进展)期刊发表。

在多细胞生物中,生殖细胞的准确形成是生命延续的核心基础。在植物体中,生殖细胞由体细胞前体分化而来,其过程受到严格的遗传和生化信号调控。然而,除基因、激素等已知因素外,物理性机械力是否参与、以及如何影响生殖细胞分化,始终是该领域未被深入探索的关键科学谜题。
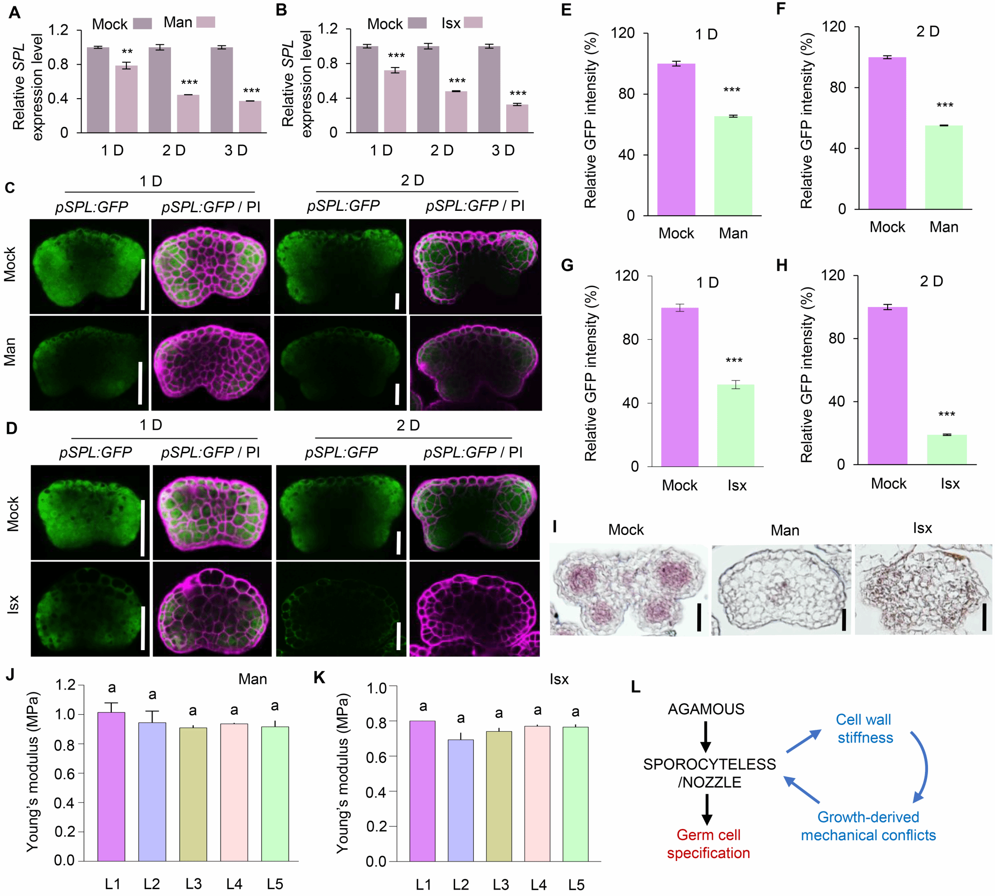
为破解这一谜题,研究团队整合多种先进技术展开系统性研究。通过四维活体成像、原子力显微镜、布里渊显微镜等力学测量与细胞生物学技术,团队首次发现:雄性生殖细胞诞生于一个特殊的力学微环境。具体而言,在花药发育早期,内部生殖细胞相较于外层体细胞,具有更快的扩张速率和更柔软的细胞壁,这使得组织内部形成了“由内向外、由软到硬”的刚性梯度。这种生长速度与细胞壁硬度的不均,会导致快速生长的内部生殖细胞前体向外推挤,使其自身处于受压状态,而外层体细胞则承受张力,最终在花药组织内形成“机械冲突”。

图1.拟南芥生殖细胞在特殊的力学微环境中产生
为进一步验证力学信号的功能,研究团队设计了力学扰动实验,人为改变花药内部的力学微环境。实验结果显示,这类力学干预会显著破坏组织内的生长梯度和细胞壁刚度异质性;更关键的是,这种破坏会通过影响核心转录因子SPL/NZZ的转录,直接导致生殖细胞无法正常形成。后续研究进一步证实,SPL/NZZ正是创建花药内部力学环境的关键调控因子。
基于上述系列发现,研究团队提出了植物生殖细胞诱导的“力学 - 化学耦合模型”。该模型指出SPL/NZZ通过软化细胞壁,启动有利于生殖细胞生长的微力学环境;而这个环境产生的力学信号,又会反过来稳定并维持SPL/NZZ的表达。这种“力学 - 化学”反馈回路,最终确保了生殖细胞命运的稳健分化。

图2. SPL/NZZ介导的力学-化学反馈回路控制雄性生殖细胞分化
该研究的核心价值在于,首次系统揭示了机械力信号在拟南芥花药雄性生殖细胞命运决定中的关键作用,并创新性提出由SPL/NZZ介导的力化耦合模型。这不仅为理解植物生殖发育提供了全新视角,也为后续探索机械力在植物生长调控中的广泛作用奠定了基础。
伟德国际1949官方网站博士后刘婵为论文第一作者,在读研究生石慧、韩雨婷和王潘为论文共同第一作者,伟德国际1949官方网站赵峰教授和陈文倩助理研究员为论文共同通讯作者。北京航空航天大学刘肖团队、北京大学白书农团队以及中国科学院自动化研究所韩华团队参与了本项目的研究。该研究获得国家自然科学基金、上海市科技创新行动计划、中央高校基本科研业务费、博士后基金等项目的资助。
(文字:刘婵、陈文倩、贾倩;图片:刘婵、陈文倩;审核:张敏乔)